南京水利科学研究院2025年博士研究生招生实施细则(申请考核制)

【打印】 【关闭】
分享:
日期:2025-01-07 08:49 点击数:
字号: 【

根据《南京水利科学研究院博士研究生招生实施办法(试行)》(南科研院〔2019〕280号)有关规定,为做好我院2025年博士研究生招生工作,制定本实施细则。

一、资格审查

研究生院依据《南京水利科学研究院2025年博士研究生招生简章》规定的报名条件,负责对申请者的报名资格进行审查。复核报名表、身份证、学位证书、学历证书、外语能力证明等材料。

申请者的学位、学历、学籍信息有疑问的,应按照要求在规定时间内提供权威机构出具的证明。

二、材料审核

研究生院组织对申报材料进行审核并进行赋分(满分100分, 60分为合格),主要包括:

(一)学术学位博士

1.申请者本科和硕士阶段的学习经历、课程成绩、奖学金获奖情况等(40%);

2.申请者硕士学位论文情况(30%);

3.申请者从事报考学科领域的相关研究经历、已经取得的科研成果(如发表论文、出版专著、科研获奖等)(30%)。

(二)专业学位博士

1.申请者本科和硕士阶段的学习经历、课程成绩、硕士学位论文情况等(20%);

2.申请者从事报考专业领域相关研究和工作经历、已经取得的科学研究成果、从事相关工程项目等的工程实践成果(40%);

3.其他:专家推荐意见、攻读博士学位期间拟进行的科学研究设想;申请者攻读专业学位博士研究生所具备的专业知识、科研能力、工程实践能力、综合素质和培养潜力;其他与申请者攻读专业学位博士研究生有关的因素等(40%)。

三、外语水平考核

资格审查和材料审核通过者,方可参加南京水利科学研究院组织的外语水平考核(报考专业学位博士研究生不要求外语水平考试),考核形式为笔试,成绩须达到我院划定的合格线,具体安排另行通知。

近5年(2019年12月以来)英语水平达到以下条件之一可申请免除英语水平考试:达到CET-6≥425;IELTS≥6.0;TOEFL≥80(120);WSK(PETS5)合格;以第一作者身份在学科领域高水平期刊发表英文文章并被SCI收录。

四、综合考核

培养部门科学规范选拨综合考核专家,每个综合考核组由不少于5名专家组成,原则上应为本学科专业具有正高职称的人员(直系亲属回避),对资格审查和材料审核通过者进行综合考核。

综合考核包括两部分:综合知识考核和专业综合能力考核。考核具体安排另行通知。

(一)学术学位博士

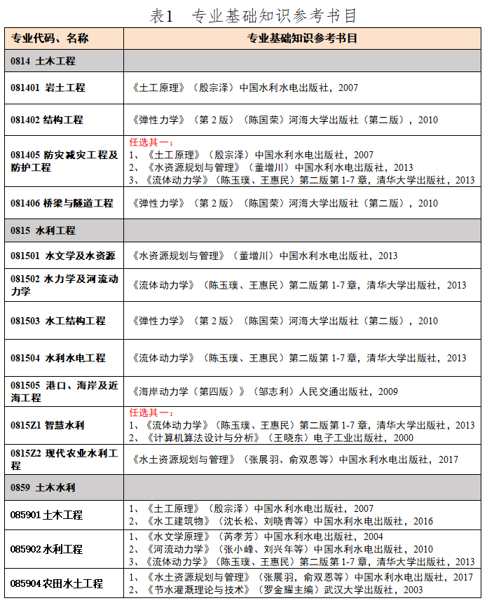
1. 综合知识考核为笔试,满分100分。考核申请者的专业基础知识掌握程度,参考书目见表1,成绩须达到我院划定的合格线。

2.专业综合能力考核为面试,满分100分,60分为合格,面试时间不少于20分钟。通过个人汇报、专家提问和评价赋分等方式,考核申请者综合运用所学知识的能力、科研创新能力、对本学科前沿领域及最新研究动态的掌握情况、外语水平及能力、培养的潜能和素质等,同时还将考核申请者的思想政治素质、道德品质、心理健康、诚信及综合素质等方面的情况。

申请人用10分钟PPT介绍,内容包括个人学习经历、科研成果、未来学习及研究计划等。

(二)专业学位博士

1.综合知识考核为面试,满分100分,60分为合格,面试时间不少于10分钟。该项考核形式为抽题作答形式。考核申请者的专业基础知识掌握程度,参考书目见表1。

2.专业综合能力考核为面试,满分100分,60分为合格,面试时间不少于20分钟。该项考核通过个人汇报、专家提问等方式,考核申请者综合运用所学知识能力、解决工程技术能力、工程实践能力、对本专业领域前沿和最新动态的掌握情况、培养潜能及素质等方面情况,同时还将考核申请者的思想政治素质、道德品质、心理健康、诚信及综合素质等方面的情况。

申请人用10分钟PPT介绍,内容包括个人学习经历、工作经历及所取得成果、未来学习计划等。

五、录取

根据申请者材料审核得分、综合考核得分计算总成绩,并择优确定拟录取名单,报院批准后,经公示,按相关规定办理录取手续。

学术学位博士总成绩=材料审核成绩×30%+综合知识考核成绩×35%+专业综合能力成绩×35%。

专业学位博士总成绩=材料审核成绩×20%+综合知识考核成绩×40%+专业综合能力考核成绩×40%。

六、其他

1. 思想政治素质和品德考核与体检

我院将向申请者所在单位调查现实表现等材料,全面考查申请者思想政治素质和品德情况。思想政治素质和品德考核不合格者不予录取。

2025年博士研究生招生考试体检与新生入学体检合并。体检要求按照《普通高等学校招生体检工作指导意见》(教学〔2003〕3 号)《教育部办公厅 卫生部办公厅关于普通高等学校招生学生入学身体检查取消乙肝项目检测有关问题的通知》(教学厅〔2010〕2 号)等文件执行。

2. 有以下情况之一者不予录取或取消录取资格:材料审核未通过;需要考英语水平考试者成绩未达到我院划定的合格线;综合考核不合格;未按时参加考核;应届硕士毕业生未在博士研究生入学前毕业或取得硕士学位;报考全日制非定向博士研究生未在博士研究生入学前办理脱产手续;报考定向培养博士研究生未签署定向培养协议;在申请考核过程中存在弄虚作假情况。

3. 所有最新博士研究生招生信息将及时在研究生院官网(/)和研究生院公众号公布,敬请留意。其他未尽事宜,以教育部最新文件政策为准。

4.本实施细则由研究生院负责解释。

5.联系人:马老师、丁老师、沙老师

6.咨询电话:025-85829232、85828898、85828895